
來源:生態環境部
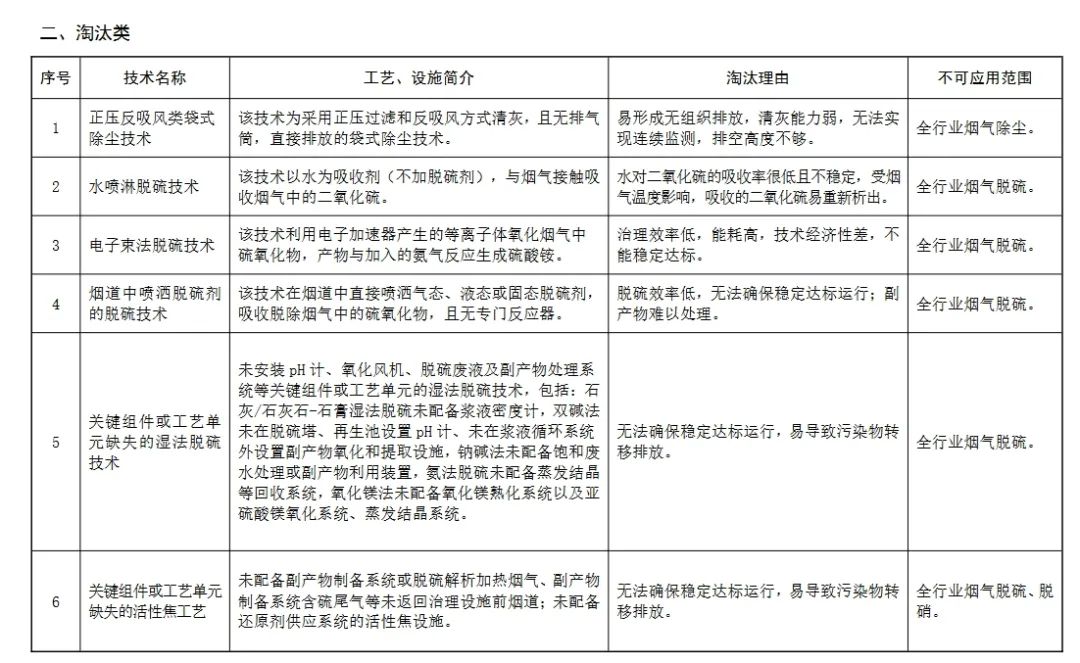
日前,生態環境部發布《國家污染防治技術指導目錄(2024年,限制類和淘汰類)》(征求意見稿)。本次征求意見的限制類和淘汰類《目錄》共有20項技術,其中限制類 7項,淘汰類13項,涉及除塵、脫硫脫硝、VOCs治理等大氣污染防治細分領域。
全文如下:
關于征求《國家污染防治技術指導目錄(2024年,限制類和淘汰類)》(征求意見稿)意見的函
為深入貫徹黨的二十大和二十屆三中全會精神,認真落實全國生態環境保護大會要求,更好發揮技術指導作用,推動生態環境領域設備更新和技術進步,我部組織編制了《國家污染防治技術指導目錄(2024年,限制類和淘汰類)》(征求意見稿),現公開征求意見。
各機關團體、企事業單位和個人均可提出意見和建議。有關意見請書面反饋我部,電子版材料請同時發至聯系人郵箱。征求意見截止時間為2024年8月30日。
生態環境部辦公廳
2024年8月14日



